您当前的位置:
首页
>
交易信息
>
政府采购
>
补充通知
相关公告
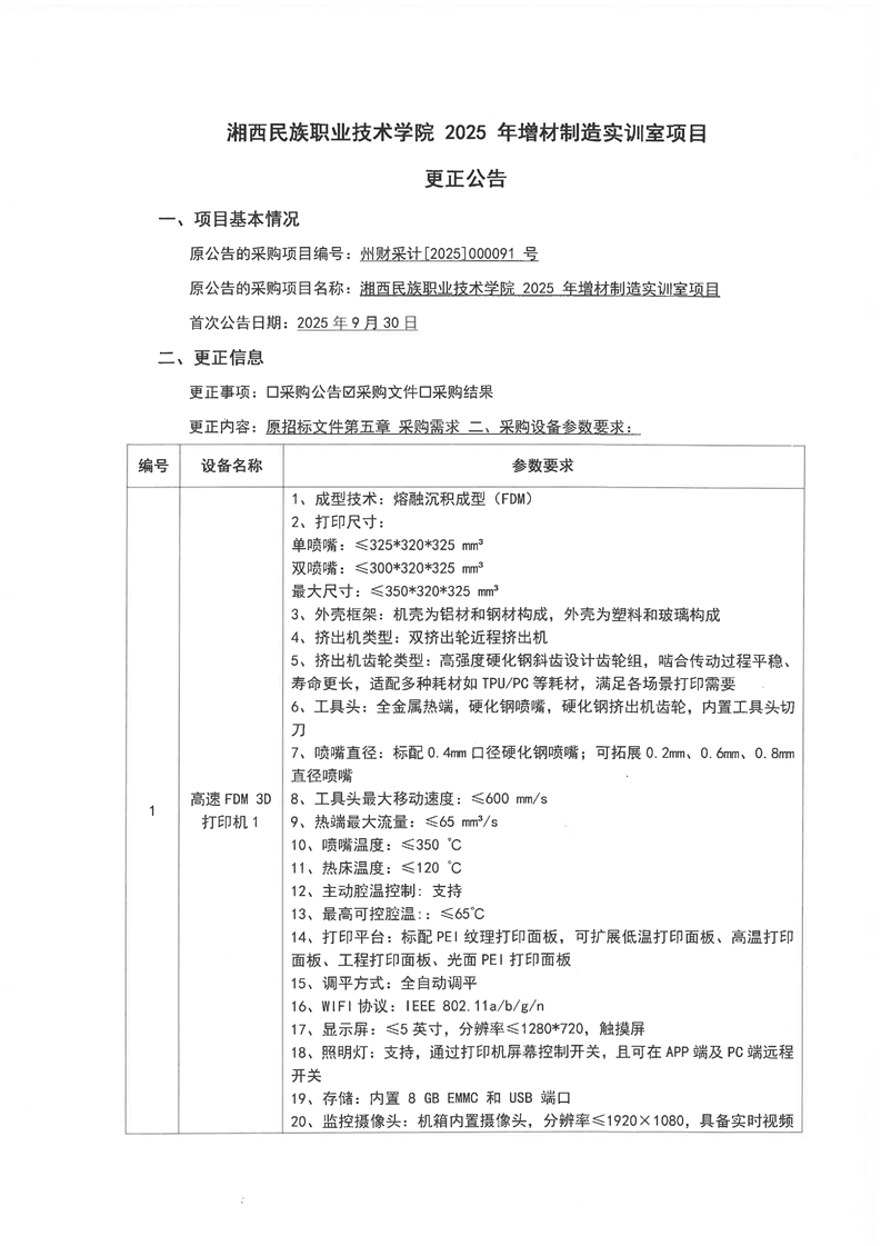
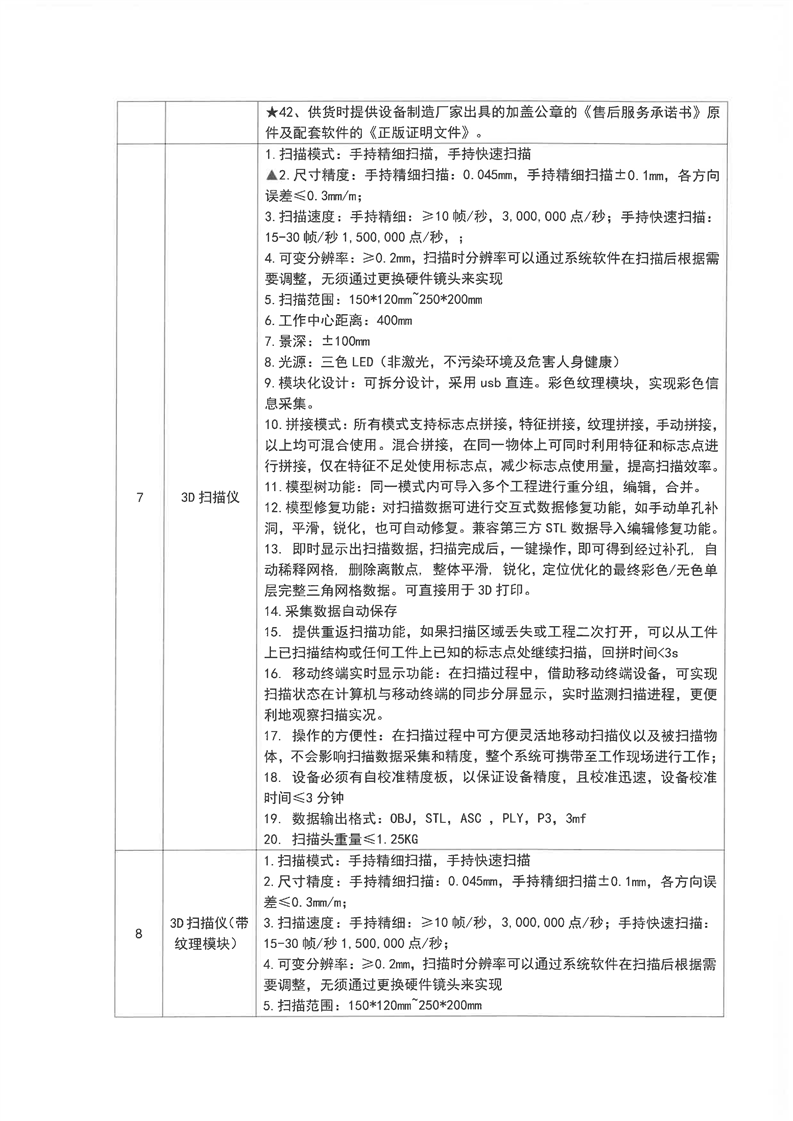
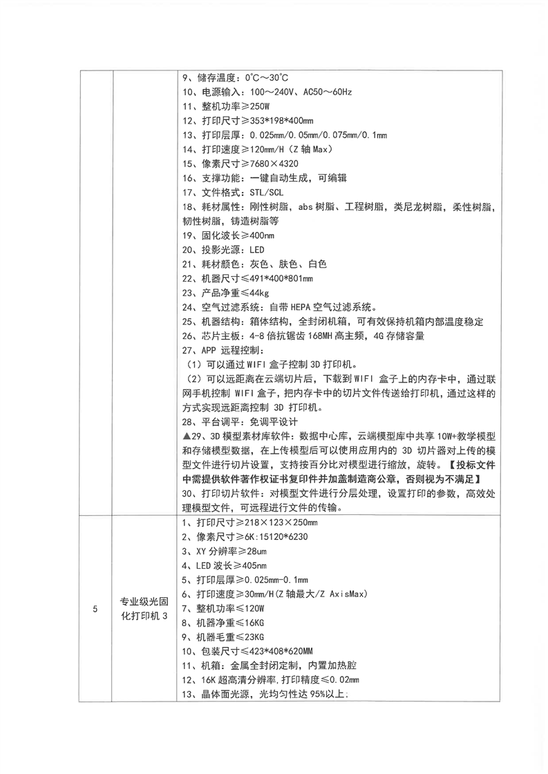
湘西民族职业技术学院2025年增材制造实训室项目招标公告[变更公告]
【信息来源:】【作者:】 【信息时间:2025-10-15 阅读次数:
】 【字体:
大
中
小
】【
我要打印
】【
关闭
】
附件:
10-15更正公告.pdf
附件:
10-15更正公告.pdf